今天我們談談必須收藏的超詳細塔羅牌牌陣大全。
塔羅牌的學習除了基本的牌意、必須知道的是常見的牌陣。以下牌陣是包括我在內自己也經常使用的牌陣。
實際上來說、你如果會了以下的這些牌陣之后、其他的牌陣都可以進行合理的自創。另外,并不是說越是牌數多的牌陣就越厲害、而是看你怎么進行前后串聯的解讀。
我在這里先把我掌握的以及市面流行的牌陣以及它的基礎含義都先刊發出來。
牌陣并不是可以自己隨心所欲創造的、而是有一定的繼承,我們先把這些傳統的好用實用的牌陣給繼承下來再說創新。

另外,塔羅占卜有78張和22張的占卜法,不包括非正統塔羅牌的占卜法。其當你能力夠強時,再根據你的理論自創牌型都是可以的。
彬淮易源(塔羅師問星)需要提醒的是,這些牌陣在不同的地方有不同的排法、其中有細微的差別。但是主體部分是一樣的,所以也不必要太糾結。當你學會了之后、用哪個陣型都有自己的選擇。
這些牌陣都是基礎中的基礎、核心中的核心。希望以后大家能夠認真的學習。
圣三角占卜法
四要素占卜法
鉆石展開法
戀人金字塔
二擇一占卜法
吉普賽十字法
尋找對象的占卜
友誼的占卜
六芒星占卜法
V字形馬蹄鐵的占卜
七行星占卜法
三選一牌型
維納斯愛的占卜法
塞爾特十字法
圣三角占卜法

適用于:『22張 大阿卡納』、『56張 小阿卡納』、『78張 塔羅牌』
取牌方式:
『22張 大阿卡納』從上數起第七張放在1,第十四張于2,第二十一張于3。
『56張 小阿卡納』、『78張 塔羅牌』隨意抽三張牌,依序放在1、2、3。
如何解釋:
1為過去,2為現在,3為未來。
﹝過去為原因,現在為現況,未來為可能之將來﹞
﹝變型:時間之箭占卜法─激情塔羅]排列法與解釋與上相同。

四要素占卜法

適用于:
『22張 大阿卡納』、『56張 小阿卡納』、『78張 塔羅牌』
取牌方式:
『22張 大阿卡納』從上數起第四張放在1,第八張于2,第十二張于3,第十六張于4。
『56張 小阿卡納』、『78張 塔羅牌』隨意抽四張牌,依序放在1、2、3、4。
如何解釋:
1?為問題的行動或想法的暗示。
2?為問題的愛情或感性的暗示。
3?為問題的言語或通信的暗示。
4?為問題的現實事物的暗示。
我看到書上寫的是2和3互換,不過我覺得這樣比較合理。
鉆石展開法

適用于:
『22張 大阿卡納』、『56張 小阿卡納』、『78張 塔羅牌』
取牌方式:
隨意抽四張牌,依序放在1、2、3、4。
如何解釋:
1為過去,2、3為現在,4為未來。
﹝過去為原因,現在為現況,未來為可能之將來﹞
其實鉆石展開法是圣三角牌陣的衍生。
戀人金字塔

適用于:
『22張 大阿卡納』、『56張 小阿卡納』、『78張 塔羅牌』
取牌方式:
隨意抽四張牌,依序放在1、2、3、4。
如何解釋:
1:代表你。
2:代表你的對象。
3:你們彼此的關系。
4:你們未來發展。
此一牌陣,臺灣有出版的『戀人塔羅牌』是專門此一陣型來寫解釋的。
二擇一占卜法

適用于:
『22張 大阿卡納』、『56張 小阿卡納』、『78張 塔羅牌』
取牌方式:
『22張 大阿卡納』由上數第六張放于1,之后再數第六張第七張放于2、3,最后再數第六張第七張于4、5。
﹝也就是第6、12、13、19、20,最后手牌會剩兩張﹞
『56張 小阿卡納』、『78張 塔羅牌』隨意抽五張牌,依序放在1、2、3、4、5。
如何解釋:
1?代表求問者本身,象征目前求問者的狀況、問題的現況。
2?選擇『甲』的現況﹝近未來﹞。
3?選擇『乙』的現況﹝近未來﹞。
4?當求問者選擇了『甲』以后,未來的發展。
5?當求問者選擇了『乙』以后,未來的發展。
注意:
1?洗牌前必須先決定『甲』、『乙』路徑代表甚么,如『甲』路徑代表升學、
『乙』路徑代表就業,并與牌溝通而且要牢記于心。
2?有可能出現兩種選擇都不錯,或者兩種選擇都不好的情形,此時可以另立方向再算一次。
吉普賽十字法

適用于:
『22張 大阿卡納』、『56張 小阿卡納』、『78張 塔羅牌』
取牌方式:
1?從最上面一張拿取。
2?如上圖示,從上面一排的最左邊開始放第一張,由左而右,依序放完第一排的五張牌。
3?第一排的五張牌都放滿后,接著放第二、第三排的牌,剩下的牌將它整齊置于一邊即可。
4?依圖示中的位置,將1到5這幾張牌依序翻開。
如何解釋:
1?表示對方目前的心情及想法。
2?表示目前自己的狀況。
3?表示自己與對方的相處方式,采取什么樣的態度較好。
4?表示兩人目前的周遭環境狀況,也可以看出有無情敵或阻礙的出現。
5?表示兩人關系最后的結果。
尋找對象的占卜

適用于:
『22張 大阿卡納』、『56張 小阿卡納』、『78張 塔羅牌』
取牌方式:
隨意抽五張牌,依序放在1、2、3、4、5。
如何解釋:
1:代表你現在的心情、處境。
2:代表你希望追求的對象。
3:代表你不喜歡的對象。
4:代表該采取的行動。
5:代表未來的發展、最后的結果。
友誼的占卜

適用于:
『22張 大阿卡納』、『56張 小阿卡納』、『78張 塔羅牌』
取牌方式:
隨意抽六張牌,依序放在1、2、3、4、5、6。
如何解釋:
1?代表你對對方的看法。
2?代表對方對你的看法。
3?代表你認為目前雙方關系。
4?代表對方認為目前雙方關系。
5?代表你期望未來雙方關系的發展。
6?代表對方期望未來雙方關系的發展。
六芒星占卜法

適用于:
『22張 大阿卡納』、『56張 小阿卡納』、『78張 塔羅牌』
取牌方式:
『22張 大阿卡納』
從上數起第七張放在1,第八張于2,第九張于3。
之后剩下的牌,再從上面數第七、八、九、十張放于4、5、6、7。﹝也就是第16、17、18、19張,此時手牌剩三張﹞
『56張 小阿卡納』、『78張 塔羅牌』隨意抽七張牌,依序放在1、2、3、4、5、6、7。
如何解釋:
1?問題過去狀況。
2?問題現在狀況。
3?問題未來狀況。
4?解決此一問題的對應策略。
5?周遭狀況。
6?本人態度﹝希望或恐懼﹞。
7?最后結果。
V字形馬蹄鐵的占卜

適用于:
『22張 大阿卡納』、『56張 小阿卡納』、『78張 塔羅牌』
取牌方式:
隨意抽七張牌,依序放在1、2、3、4、5、6、7。
如何解釋:
1?問題過去狀況。﹝約18月前﹞
2?問題現在狀況。﹝約占卜前后四星期﹞
3?問題未來狀況。﹝近未來、約三個內的可能情形﹞
4?若問題是針對某人,此牌就代表那人的狀況,若是針對某個問題,此牌就代表問題的答案。
5?周遭狀況。
6?本人態度﹝希望或恐懼﹞。
7?最后結果。
PS
1?若第四張解釋為最佳選擇,跟六芒星就一模一樣,所以在此采用『其實你已經很塔羅了』的解釋。
2?第四張與第七張要聯合解釋,才能代表最后的結果。
若兩張牌都是正立或積極的牌,才可以給于明確的『是』。
若其中一張是負面的,有可能會減低最后結果的程度或是延遲發生。
七行星占卜法

適用于:
『22張 大阿卡納』、『56張 小阿卡納』、『78張 塔羅牌』
取牌方式:
隨意抽七張牌,依序放在1、2、3、4、5、6、7。
如何解釋:
1?月亮 家人及家庭狀況
2?土星 智能及健康、精神狀況
3?金星 情感
4?太陽 社交魅力及人際關系
5?火星 和對手的競爭狀況
6?木星 物質的獲取
7?水星 商業貿易、工作及學習狀況
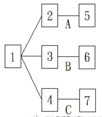
三選一牌型

適用于:
『22張 大阿卡納』、『56張 小阿卡納』、『78張 塔羅牌』
取牌方式:
隨意抽七張牌,依序放在1、2、3、4、5、6、7。
如何解釋:
1?代表求問者本身,象征目前求問者的狀況、問題的現況。
2?選擇『A』的現況﹝近未來﹞。
3?選擇『B』的現況﹝近未來﹞。
4?選擇『C』的現況﹝近未來﹞。
5?當求問者選擇了『A』以后,未來的發展。
6?當求問者選擇了『B』以后,未來的發展。
7?當求問者選擇了『C』以后,未來的發展。
維納斯愛的占卜法

適用于:
『22張 大阿卡納』、『56張 小阿卡納』、『78張 塔羅牌』
﹝清水玲子塔羅牌書中指出只用『56張 小阿卡納』﹞
取牌方式:
隨意抽八張牌,依序放在1、2、3、4、5、6、7、8。
如何解釋:
先翻開1到4這四張牌
1?詢問者的真心﹝詢問者對這問題的看法、或對對方的心態﹞。
2?對方的真心﹝對方對詢問者的心態﹞。
3?對你的影響﹝兩人的關系變化對于詢問者的影響﹞。
4?對對方的影響﹝兩人的關系變化對于對方的影響﹞。
再來翻開7?8?5三張牌
7?未來詢問者的心情。
8?未來對方心情。
5?麻煩﹝將來可能產生的障礙﹞。
最后翻開6這張牌
6?最后結果。
塞爾特十字法

適用于:
『22張 大阿卡納』、『56張 小阿卡納』、『78張 塔羅牌』
取牌方式:
『22張 大阿卡納』
從上數起第七張放在1,第八張牌逆時針方向轉90度放于2,壓在1上面,然后依序將第九到十二張牌,放在3、4、5、6。
然后,剩下的牌數再數到第七張時放于7,剩下的牌依序放在8、9、10。﹝此時手中應無剩牌﹞
﹝就是取第7、8、9、10、11、12、19、20、21、22張﹞
手中應沒有剩下任何牌。沒用到的牌不要翻開,置于一旁。
在外國的網站中,有些并沒有把2的牌旋轉。
﹝稱為新塞爾特十字法﹞
『78張 塔羅牌』
從上數起第七張牌放在1,之后第七張牌逆時針方向轉90度放于2,壓在1上面。
接下來依序每第七張牌放3、4、5、6、7、8、9、10。
馮略取法:
從上數十七張,第十八張放在1、第十九張逆時針方向轉90度放于2。
再數十七張,第三十七張放在3、第三十八張放于4。
再數十七張,第五十六張放在5、第五十七張放于6。
再數十七張,第七十五、七十六、七十七、七十八張放在7、8、9、10。﹝此時手中應無剩牌﹞。
『22張 大阿卡納』、『56張 小阿卡納』、『78張 塔羅牌』
隨意抽十張牌,依序放在1、2﹝逆時針方向轉90度﹞、3、4、5、6、7、8、9、10。
如何解釋:
其中3-6的順序有很多種說法。一言以蔽之,就是問題的周遭狀況。
1?問題現況。
2?碰到的障礙或援助。
3?你的理想狀況。
4?你的本意。
5?問題的過去狀況。
6?問題的未來狀況。
7?你的現況。
8?周圍環境對問題影響。
9?你對問題的愿望。
10?問題最后結果。


